• 熱門
  • 地方
  • 生活
  • 產經
  • 綜合
  • 娛樂
  • 文教
  • 身心𩆜
  • 醫藥健康
  • 旅遊
  • 美食
  • 體育
  • 法律天地
  • 合作媒體
  • 熱門
  • 地方
  • 生活
  • 產經
  • 綜合
  • 娛樂
  • 文教
  • 身心𩆜
  • 醫藥健康
  • 旅遊
  • 美食
  • 體育
  • 法律天地
  • 合作媒體
最新新聞
頂級河輪新亮點:寰宇河輪「凱撒琳號」攜手新船「艾蜜莉號」雙船輝映歐洲
台中女兒館「女孩圓夢計畫」5月2日啟動 揪團用創意翻轉性別偏見
科三計畫審議獲共識 區域轉型驅動科技生活圈新格局
強化車站防災韌性 基隆火車站火警實兵演練結合自衛消防編組
1張物調券爽吃250元生魚片! 台中6大市場加碼優惠 4/26起限時開搶
S__55287864
墨水映像數位行銷有限公司-w800xh98px
02.Banner_工作區域 1-F
165打詐儀錶版FOR墨新聞
979582
114污水banner
1140707-0720-地價稅
1140721-0803-電子稅單
首頁 » 114年度報稅新制上路 基本生活所需費用調高
合作媒體

114年度報稅新制上路 基本生活所需費用調高

亞太新聞
亞太新聞
Published: 2026/04/24
Share
10 Min Read
114年度報稅新制上路 基本生活所需費用調高

▲80歲以上被看護者應符合衛生福利部公告須長期照顧之身心失能者資格,才可列報長期照顧特別扣除額。(圖/記者吳玉惠拍攝)

【亞太新聞網/記者吳玉惠/臺南報導】
  
財政部南區國稅局表示,今(115)年辦理114年度綜合所得稅結算申報,有多項新制及新措施,彙整如下:

一、調高基本生活所需費用
114年度每人基本生活所需費用調高為新臺幣(下同)21.3萬元,較去(113)年調增3千元。每人基本生活所需費用乘以納稅義務人、配偶及受扶養親屬總人數,計算之「全戶基本生活所需費用總額」,超過全部免稅額及扣除額(包含標準或列舉扣除額、儲蓄投資、身心障礙、教育學費、幼兒學前、長期照顧及房屋租金支出特別扣除額)合計數之差額(即基本生活費差額),得自其當年度綜合所得總額中減除。

二、調高長期照顧特別扣除額
自114年1月1日起,長期照顧特別扣除額每人每年扣除額調高至18萬元,並維持排富規定。勞動部114年7月30日修正相關規定,放寬年滿80歲以上被看護者,得持其身分證明文件申請聘僱外國人從事家庭看護工作,但是該被看護者仍應符合衛生福利部公告須長期照顧之身心失能者資格,才可列報長期照顧特別扣除額。

三、個人進行人工生殖技術療程,得列報醫藥及生育費列舉扣除額
納稅義務人、配偶或受扶養親屬至衛生福利部體外受精(俗稱試管嬰兒)人工生殖技術補助方案之特約人工生殖機構進行人工生殖技術療程,如該機構非屬公立醫院、全民健康保險特約醫療院、所且未經財政部認定其會計紀錄完備正確,惟該療程相關醫療費用經申請中央或地方主管機關核准補助者,納稅義務人得於核准後就該等醫療費用,減除接受政府補助及受有保險給付部分,列報支付費用年度綜合所得稅之醫藥及生育費列舉扣除額。納稅義務人申報時應檢附人工生殖機構出具之醫療費用收據正本,及補助核撥之匯款證明或主管機關審核補助通知。

四、網紅課徵綜合所得稅
個人於網路發表創作或分享資訊,自平臺取得分潤性質之勞務收入,且非屬應辦理稅籍登記者,該收入屬於執行業務收入(表演人),依財政部114年12月23日訂定發布「個人於網路發表創作或分享資訊課徵綜合所得稅作業規範」,按其提供勞務之交易流程與我國經濟關聯性及利潤貢獻程度,課徵綜合所得稅。

五、新增網頁無障礙專用版報稅系統
綜合所得稅電子結算申報繳稅系統(線上版)提供無障礙操作模式,視障者透過無障礙連結登入報稅系統,搭配報讀軟體,即可掌握報稅資訊及完成申報上傳。

六、四大便利商店(7-11、全家、萊爾富、OK)多媒體資訊機(KIOSK)不再提供健保卡認證服務
由於衛生福利部中央健康保險署升級健保卡元件,其與現行KIOSK作業環境存在相容性問題,考量民眾資訊安全,自115年起便利商店多媒體資訊機(KIOSK)不再提供民眾以健保卡認證取得所得及扣除額查詢碼與補印稅額試算繳稅繳款單服務;但仍可使用自然人憑證透過KIOSK認證取得查詢碼,或以憑證(不含醫事人員憑證及行動自然人憑證)或行動電話認證透過網際網路至財政部電子申報繳稅服務網站(https://tax.nat.gov.tw)申請取得查詢碼。

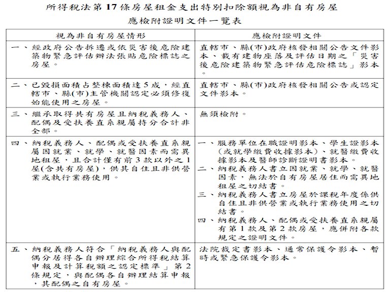
Previous Article 申報房屋租金支出 每戶最高可扣除18萬元 申報房屋租金支出 每戶最高可扣除18萬元
Next Article 竹市「手把手」研習促教師共學共備 穩健推進數位學習發展 竹市「手把手」研習促教師共學共備 穩健推進數位學習發展

近期文章

  • 頂級河輪新亮點:寰宇河輪「凱撒琳號」攜手新船「艾蜜莉號」雙船輝映歐洲
  • 台中女兒館「女孩圓夢計畫」5月2日啟動 揪團用創意翻轉性別偏見
  • 科三計畫審議獲共識 區域轉型驅動科技生活圈新格局
  • 強化車站防災韌性 基隆火車站火警實兵演練結合自衛消防編組
  • 1張物調券爽吃250元生魚片! 台中6大市場加碼優惠 4/26起限時開搶

近期留言

尚無留言可供顯示。
  • 關於我們
  • 隱私權政策
  • 聯絡我們
  • 關於我們
  • 隱私權政策
  • 聯絡我們
Copyright©MORE News
Welcome Back!

Sign in to your account

Username or Email Address
Password

Lost your password?

為了帶給你更好的瀏覽體驗我們的網站中有使用Cookie,幫助我們改善網站的結構和行銷分析。如果你同意使用請點擊了解,我們會權利提供你更完善的服務!